12月9日,多家上市公司发布投资者关系活动记录表公告,披露各自与机构之间的业务交流内容,其中透露出公司业务布局的诸多进展与亮点。
:业务进展顺利已实现小批量交付
创业板上市公司超捷股份昨日下午接受上海、北大方正人寿等11家机构调研。
在调研中,超捷股份表示,公司有专门商业航天业务团队,今年已经实现小批量交付客户产品。
据超捷股份介绍,目前商业航天业务主要为商业火箭箭体结构件制造,包括箭体大部段(壳段)、整流罩、燃料贮箱、发动机阀门等。公司在2024年已完成产线建设,客户涵盖国内多家头部民营火箭公司。“产能为年产10发,后续根据订单情况可随时增加产能,建设周期在4个月左右。”
超捷股份透露,目前公司商业航天领域业务进展顺利,正按照订单生产产品并交付客户,已实现批量交付壳段、整流罩等火箭箭体结构件产品,订单充足。
“目前市场上主流尺寸的一枚商业火箭成本中结构件占比在25%左右。”超捷股份称,如果商业航天明年发展顺利,产能瓶颈会更加明显。
汽车业务方面,超捷股份称,得益于新客户开发、产品品类扩张、国产化替代等,公司汽车业务营收保持增长。无锡工厂在2024年已实现盈利,未来在利润端会逐步得到修复。随着新工厂产能释放,预计汽车紧固件业务盈利水平也会有明显修复并逐步提升。
超捷股份是汽车紧固件行业的领先厂商,通过控股子公司成都新月布局航空航天高端核心零部件赛道。今年前三季度,公司实现营收6.02亿元,同比增长34.49%;归母净利润2842.84万元,同比增长11.52%。
研报指出,2025年开始,公司紧固件产能爬坡完成,且上游大宗物料价格下降,公司主业复苏;公司积极布局相关业务,已成立人形机器人业务专项小组;公司的商业航天火箭结构件业务已形成正式合同订单,未来前景向好。后续随着公司在机器人产业链和商业航天的布局加深,有望形成差异化竞争优势。
值得一提的是,浙商证券表示,超捷股份在朱雀三号运载火箭的研制任务中,作为一级尾段结构的核心供应商,全面参与了该型号关键部段的研制与制造工作。公司正式跻身国内商业火箭主力配套梯队,未来增长空间可期。
二级市场方面,超捷股份今日逆市上涨4.11%,盘中股价刷新历史新高,近一个月涨幅高达54%。
:业务已取得突破性进展部分战略新兴领域产品已批量供货
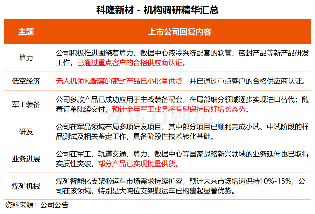
北交所上市公司科隆新材近日接受开源证券、等十余家机构调研时表示,公司军工业务已取得突破性进展,多款产品成功应用于主战装备配套,并与数十家军工相关企业和科研院所建立合作关系,在局部细分领域逐步实现进口替代,预计全年军工业务将有望保持良好增长态势。
产品研发创新方面,科隆新材透露,公司积极推进围绕着算力、液冷系统配套的软管、密封产品等新产品研发工作,已通过重点客户的合格供应商认证;布局领域配套的密封产品,已小批量供货,并已通过重点客户的合格供应商认证;风力发电主轴、船舶、导弹配套的密封产品稳步推进中。
科隆新材表示,目前公司收入主要来源于煤矿机械领域,但在军工、轨道交通、算力、数据中心等国家战略新兴领域的业务延伸已取得实质性突破,部分产品已实现批量供货。
今年前三季度,科隆新材实现营收3.53亿元,同比增长0.87%;归母净利润5129.50万元,同比下滑25.15%。
开源证券研报指出,国内煤炭价格低位运行致公司业绩承压。在新兴领域,公司加大对军工、风电、高铁等高端应用领域的产品推广力度,在军工领域已具有稳定客户和订单,为业绩提供支撑。未来随着高端产品的顺利导入,有望持续提升公司盈利能力。
(文章来源:研究中心)
